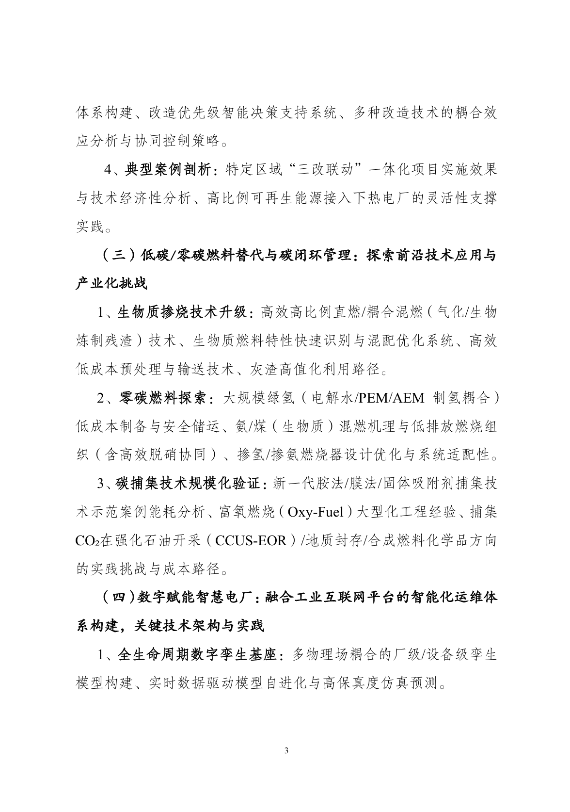
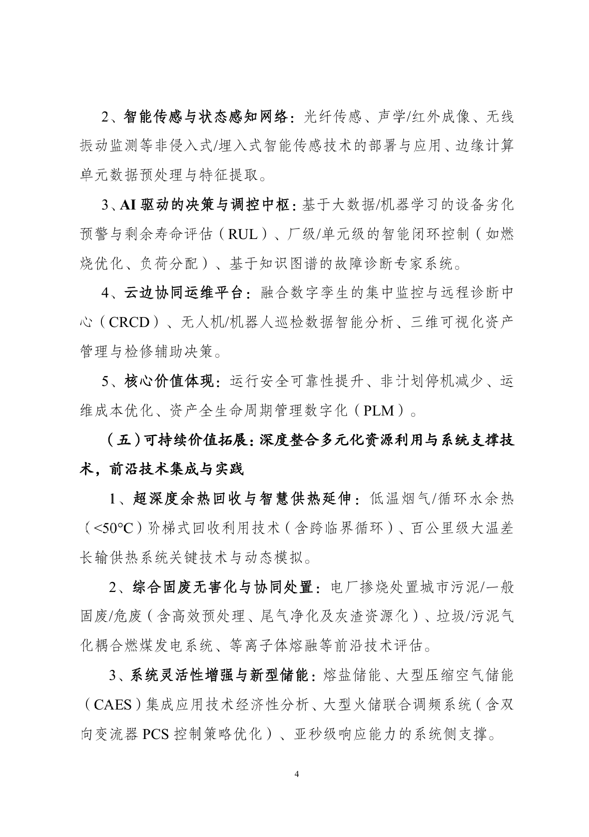
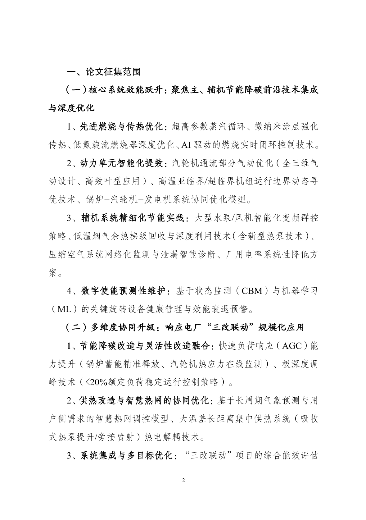
欢迎来到中国节能协会热电产业委员会!
||
联系我们
网站首页
关于我们
协会简介
机构设置
专家委员
联系我们
协会动态
公告通知
协会报导
会员风采
产业要闻
会员服务
入会说明
会员权益
入会流程
在线申请
特色服务
会员单位
主任委员单位
副主任委员单位
常务委员单位
委员单位
会员单位
协会服务
会议交流
咨询服务
教育培训
投资融资
上市辅导
行业评选
协会专题
新能源大使单位
新能源供热推广大使
委员会活动
新闻专题
技术专题
政策专题
行业资讯
热电行业
供热行业
新能源供热
智慧供热
行业节能
行业环保
新型储能
综合能源服务
政策法规
国家政策
地方政策
协会动态
公告通知
协会报导
会员风采
产业要闻
中国热电公众号 · 扫码关注更多资讯
公告通知
首页
>
协会动态
>
公告通知
论文征集 | 关于2025 热电行业高质量发展大会的论文征集通知
编辑发布:委员会秘书处
发布时间:2025-09-04 16:30:08
点击:
附件
论文征集通知:2025热电行业高质量发展大会.pdf
论文格式:2025热电行业高质量发展大会.pdf
相关标签:
上一篇: 会议通知 | 关于召开“2025热电行业高质量发展大会”的第一轮通知
下一篇: 案例征集 | 关于2025 热电行业高质量发展科技创新项目案例征集通知
热荐产品
新闻资讯
案例征集 | 关于2025 热电行业高质量发展科技创新项目案例征集通知
2025-09-04
论文征集 | 关于2025 热电行业高质量发展大会的论文征集通知
2025-09-04
会议通知 | 关于召开“2025热电行业高质量发展大会”的第一轮通知
2025-09-04
会议通知 | 关于召开2025热电行业绿色低碳转型技术交流会(华东站)的通知
2025-09-03
会议通知 | 关于召开2025热电行业节能降耗绿色低碳转型技术交流会 的通知
2025-03-24
绿色低碳 共绘蓝图 | 第二届新能源供热高质量发展大会在北京圆满召开
2025-03-21
版权所有:中国节能协会热电产业委员会 技术支持:中能智远(北京)管理咨询有限公司
京公网安备 11011502004514 号
·
京ICP备17024447号-1